【趣味と遊びの“新定番”】
こだわりの生成AIツールがない人にとっても、「定番のChatGPTを使うか、応用力の高いGeminiを使うか」というシンプルな2択は悩ましいものだ。実際の両者の使用感としては、どのような違いがあるのだろうか?
* * *
生成AI関連のニュースは日々めまぐるしく流れていく。ニュースを眺めれば、「エージェンティックAI」のような先進的なキーワードを見かける頻度も高まり、ツウな人のための凝った選択肢も増えてきた。しかし、多くの人にとって親しい生成AIは、依然スマホにおける「ChatGPT(チャットジーピーティー)」のアプリであり、PCのブラウザから開くChatGPTアプリである。そして、そんなトップをグーグルの「Gemini (ジェミニ)」が猛追している──というのがリアルな現在地だ。
おそらく「何味のラーメンが最も美味しいのか」を議論するのと同じようなもので、「現時点でどの生成AIが最も優れているのか」を決めようとする試みには、さほど意味はない。有料プランを使える環境なのか、PCから、あるいはスマホから使うのか、何のために使うのかなどの前提が、ユーザーによって異なるからだ。生成される文章の精度や画像のクオリティについて語るとしても、ジャンルやテーマ、プロンプト、タイミング、そして“運”などによっても、結果が変動するというランダム性の高さが、ツールの比較検討を難しくしている。
しかし、それでも私たちは実用に耐える出力ができた“打率”を直感的に割り出し、そこに自身の「好み」や「感性」を重ねていくことで、生成AIツールについて語れる。例えば、筆者の環境で、無料アカウントで直近のニュースをピックアップさせるプロンプトを実行した際には、ChatGPTよりもGeminiの方が国内のニュースが紹介されやすい印象があった。
おそらくGoogleアカウントに紐づいた属性が反映されるのだろう。また、画像を出力させる際のある種の“センス”のようなものにも両ツールで差があり、筆者の好みとしては、Geminiの方が“センス”が良いと感じる。もちろん、これらは設定やプロンプトの工夫によってすぐ修正できる小さな差ではあるが、同時に「言わなくてもわかってくれることが多い」という大きな差になりやすい部分でもある。
また、「できること」が明確に異なっていることも重要だ。例えば、ChatGPTはチャットを「プロジェクト」単位で整理できるし、「Photoshop」のようなAdobeのクリエイティブツールとの連携も可能だ。
一方のGeminiは「Googleスプレッドシート」として表組を出力できるなど、Googleサービスとの連携に強みがあり、Webサイトのコーディングをリアルタイムにプレビューできる「Canvas」機能なども秀逸だ。
▲日常レベルでも仕事のサポートでも、AIが生活に溶け込み、当たり前になりつつある2026年。その進化の速度はさらに加速していく
■「ブログ・SNS用アイコンを作って」と入力してみると…
「渓流釣り」をテーマに、構図・色・文字などの前提を指示しつつ、ブログ・SNS用のロゴ作成を依頼。全く同じプロンプトを使用した。ChatGPTの出力はコントラストが高く見やすいが、構図や形状はSNSのアイコンとしてやや使いづらい。一方のGeminiは円形に整ってはいるものの、ロゴとしては色使いが暗めで、コントラストも弱く、少々視認性が悪い。どちらも長短ある出力結果だが、筆者が意図していた素案に近いのは後者だった。
▼ChatGPT

▼Gemini 3

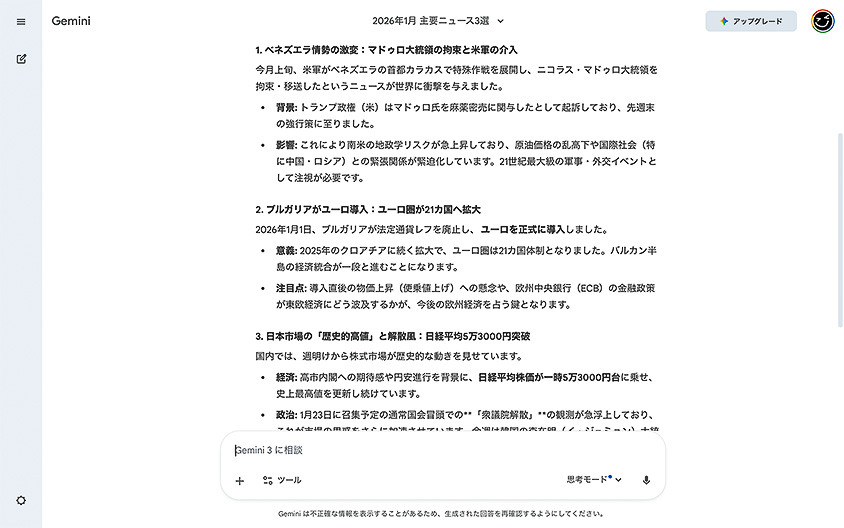
■「2026年1月の主要ニュースをピップアップして」と入力してみると…
「絶対にチェックしておくべき2026年1月の主要なニュースを3つピックアップして」と指示。ChatGPT(※画像はカスタム指示で前談の排除や「だ・である調」などを指定した状態)では、3つともグローバル視点でのトピックが抽出された。一方、Geminiでは3つのうち1つが日本の政権と日経平均株価の話題だった。想定用途によってどちらが良いかは変わってくるが、特に指示がない場合でもGeminiはユーザー属性を考慮しやすいようだ。
▼ChatGPT

▼Gemini 3

ITライター
井上 晃さん
スマートフォンやスマートウォッチ、タブレットを軸に最新ガジェットやITサービスなどを取材。Webメディアや雑誌に記事を寄稿。
-ChatGPTとGemini-
「ここがスゴい」比較
【ChatGPT「GPT-5.2」はここが便利!】
(2025年12月リリース)
普段使いの生成AIとしてカスタマイズしやすいのがChatGPTの魅力。テーマごとにチャットを整理をしたい人やAdobeサービスを使っている人にはメリットが多いです(井上さん)
■「プロジェクト」単位での整理ができるので過去の会話がすぐ見つかる

有料版では、ChatGPTでの過去のやり取りを「プロジェクト」という形で分類して保存できるので、見返すのもラクチンだ。
■リアルタイムの情報検索をすると“グローバル”なニュースが出てきやすい
■Adobeアプリと連携できる
■「温かみ」や「熱量」「絵文字」などで出力をカスタマイズできる
【Gemini 3はここが便利!】
(2025年11月リリース)
多彩な応用力に魅力あり。例えば、旅先のスポットを画像で読み込んで一覧にし、GoogleマップのURLを紐づけ、Webページの資料として共有するなんて使い方も可能です(井上さん)
■Googleサービスと連携しやすい
■「一時チャット機能」があるので履歴を残さずに気軽に試行錯誤できる
■画像生成にセンスがある
■ニュースやトレンドの情報は“国内向けの需要”を拾うのが得意
■「Canvas機能」を使いこなせるとさらに作業効率がアップ!

AIと対話しながら文章やコードをリアルタイで編集・作成できるのが「Canvas」機能。画面の左側で質問→作成した回答が、右側のCanvas編集スペースに表示されるのが特徴。
※2026年2月6日発売「GoodsPress」3月号P30-31ページの記事をもとに構成しています
<監修・文/井上晃文>
【関連記事】
◆複数PC接続もラクラク! LGの34型曲面ウルトラワイドモニターでデスクスッキリ計画
◆手のひらサイズで70W出力。ノートPCもスマホも同時充電できるAnker最新急速充電器が登場!
◆出っ張りわずか8.5mm。PCやスマホに“挿しっぱなし”で容量不足を解消する超小型SSD
- Original:https://www.goodspress.jp/features/716352/
- Source:GoodsPress Web
- Author:GoodsPress Web
Amazonベストセラー
Now loading...